What?

Wist je dat?
Het is wetenschappelijk bewezen dat het werkt! De Dual Coding theorie zegt dat de vorming van mentale beelden helpt bij het leren. Terwijl tekenen vaak wordt gezien als afleiding, blijkt juist uit neuro-wetenschappelijk onderzoek dat het bijdraagt aan het verbeteren van je geheugen. Wanneer ideeën en concepten in een afbeelding kunnen worden weergegeven, onthouden je hersenen de informatie die met deze afbeelding wordt geassocieerd.
Er zijn oneindig veel mogelijkheden om plaatjes of tekeningen te gebruiken in plaats van tekst. Vandaag laat ik wat voorbeelden zien van het gebruik van Zakelijk tekenen.
Sketchnotes

Bij Sketchnote ligt de focus op luisteren, samenvatten en in beeld brengen.
Als je denkt in beelden en deze beelden samen voegt in wat ‘story chain’,kun je veel meer onthouden. Sketchnotes maakt story chains zichtbaar en tastbaar.
Mindmap

Een mindmap is een tekening opgebouwd uit begrippen, teksten, relaties en plaatjes, die zijn geordend paden en pijlen in de vorm van een spin. Een mindmap heeft een centraal thema. Een mindmap wordt gebruikt om creatieve- of onderzoeksprocessen te ondersteunen, het uitwerken van ideeën of een brainstorm sessie.
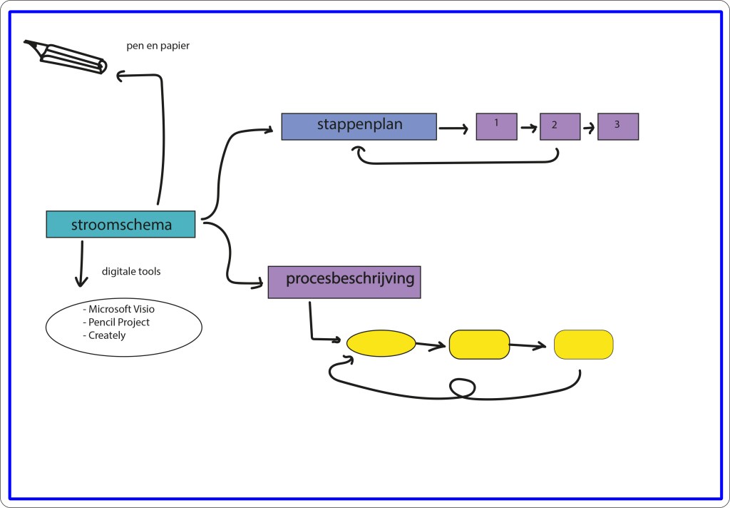
Stroomschema

Een stroomdiagram of stroomschema, wordt ook wel een flowsheet of flowchart genoemd. Het is een schematische voorstelling van een proces. Het wordt over het algemeen gebruikt om een proces makkelijker in beeld te krijgen, of om fouten in het proces te kunnen vinden. In de LEAN methode, die gefocust is op duurzaam verbeteren van (productie) processen wordt veel gebruik gemaakt van stroomschema’s.
Het wordt ook wel gebruikt om stappenplannen eenvoudiger te maken of bij uitleg-instructie.
Bulletjournal

Bulletjournaling is een trendy manier om te plannen, organiseren, en reflecteren. Dit wordt gedaan in een speciaal bulletjournal of gewoon in je agenda. Het positief benaderen van een dagindeling en het feit dat je de tijd mag nemen om even te onthaasten werkt opbeurend. Het is handig gebruik te maken van stickers, Post-it’s en stiften.
Infographics

Een infographic geeft een informatieve weergave van verschillende objecten met een combinatie van tekst en beeld. Dit is vaak in de vorm van een kaart, grafiek, bord, en vervangt veel tekst en cijfers door beeld. Ze is bedoeld voor het overdragen van informatie, data en kennis.
Wil je weten wat Zakelijk tekenen voor jouw bedrijf, organisatie of persoonlijk kan betekenen, neem gerust contact op.